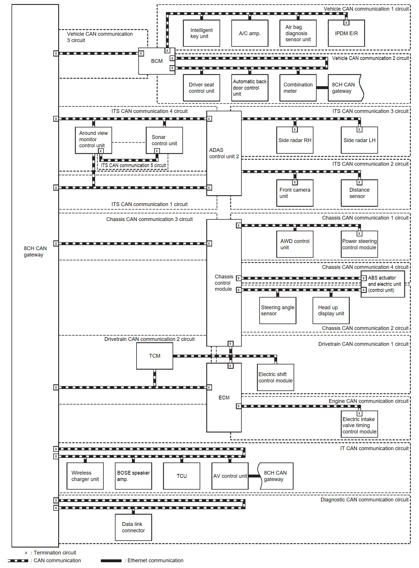
Between the following circuits.- Vehicle CAN communication 1 circuit
- Vehicle CAN communication 2 circuit
- Vehicle CAN communication 3 circuit
| BCM | System Description |
Between the following circuits.- Vehicle CAN communication 3 circuit
- ITS CAN communication 1 circuit
- ITS CAN communication 4 circuit
- Chassis CAN communication 3 circuit
- Drivetrain CAN communication 2 circuit
- IT CAN communication circuit
- Diagnostic CAN communication circuit
| 8CH CAN gateway | 8CH CAN GatewayComponent Description |
Between the following circuits.- ITS CAN communication 1 circuit
- ITS CAN communication 2 circuit
- ITS CAN communication 3 circuit
- ITS CAN communication 4 circuit
| ADAS control unit 2 | ADAS Control Unit 2 |
Between the following circuits.- Chassis CAN communication 1 circuit
- Chassis CAN communication 2 circuit
- Chassis CAN communication 3 circuit
- Chassis CAN communication 4 circuit
- Drivetrain CAN communication 1 circuit
| Chassis control module | System Description |
Between the following circuits. (with Intelligent around view monitor system)- ITS CAN communication 1 circuit
- ITS CAN communication 4 circuit
- ITS CAN communication 5 circuit
| Around view monitor control unit | Around View Monitor Control Unit |
| ITS CAN communication 4 circuit ⇔ ITS CAN communication 5 circuit | Sonar control unit | Sonar Control Unit |
| Chassis CAN communication 2 circuit ⇔ Chassis CAN communication 4 circuit | ABS actuator and electric unit (control unit) | System Description |
Between the following circuits.- Drivetrain CAN communication 1 circuit
- Drivetrain CAN communication 2 circuit
- Engine CAN communication circuit
| ECM | System Description |
| Drivetrain CAN communication 1 circuit ⇔ Drivetrain CAN communication 2 circuit | TCM | TCM |