SOLENOID VALVE SYSTEM CIRCUIT
Refer to . CIRCUIT OPERATION
Refer to . DESCRIPTIONS OF MONITOR METHODS
If solenoid terminal voltage is below specified value when shift control is not in progress, PCM judges that overdrive solenoid has a failure. MONITOR EXECUTION
Continuous MONITOR EXECUTION CONDITIONS (Other monitor and Sensor)
Other Monitor (There is no temporary DTC stored in memory for the item monitored below)
• DTC 41 (P0731): 1st gear incorrect ratio
• DTC 42 (P0732): 2nd gear incorrect ratio
• DTC 43 (P0733): 3rd gear incorrect ratio
• DTC 44 (P0734): 4th gear incorrect ratio
• DTC 46 (P0736): Reverse gear incorrect ratio
• DTC 36 (P0743): Torque converter clutch solenoid malfunction
• DTC 31 (P0753): Low-reverse solenoid malfunction
• DTC 32 (P0758): Underdrive solenoid malfunction
• DTC 33 (P0763): Second solenoid malfunction
• DTC 54 (P1751): A/T control relay malfunction
Sensor (The sensor below is determined to be normal)
• Torque converter clutch solenoid
• Low-reverse solenoid
• Underdrive solenoid
• Second solenoid
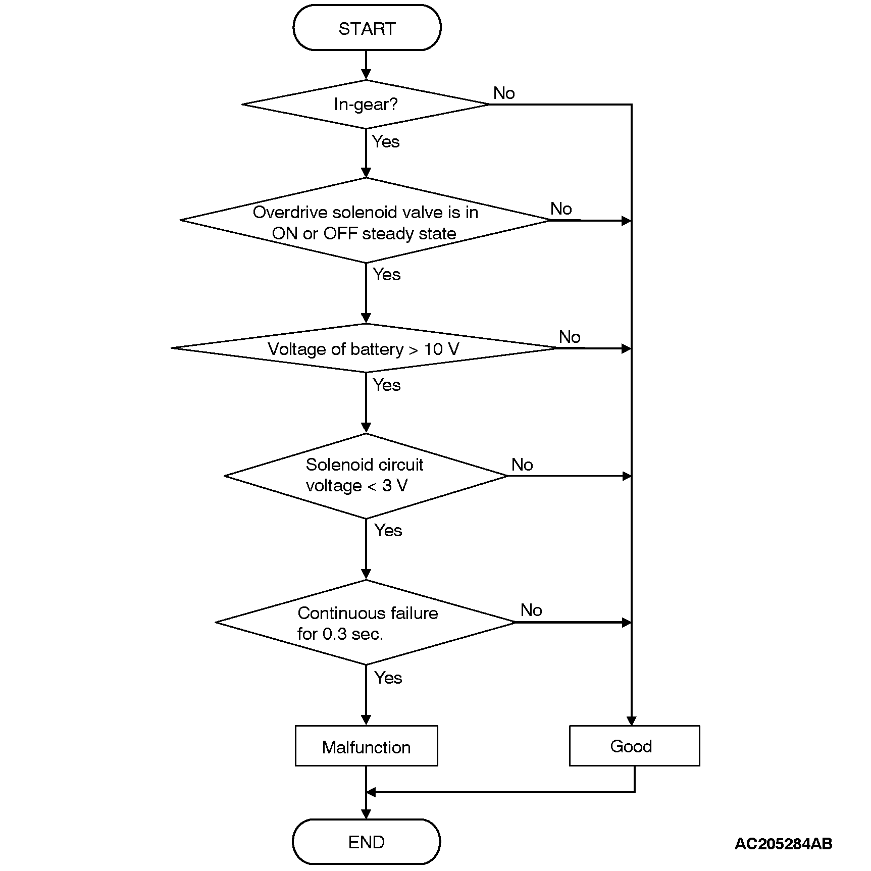
• A/T control relay LOGIC FLOW CHARTS (Monitor Sequence) DTC SET CONDITIONS
Check Conditions
Solenoid status: either solid ON or OFF.
Shift status: in-gear.
Voltage of battery: 10 volts or more.
Judgement Criteria
Solenoid voltage: 3 volts or less. (0.3 second)
If DTC 34 (P0768) is set consecutively four times, the transmission is locked into 3rd gear as a fail-safe measure, and the "N" range light flashes once per second. OBD-II DRIVE CYCLE PATTERN
Start the engine, and keep the vehicle stopped in P range for 5 seconds. TROUBLESHOOTING HINTS (The most likely causes for this code to be set are:
Malfunction of overdrive solenoid valve
Damaged harness, connector
Malfunction of the PCM