[Previous] [Next]

DTC 53 (P0742): Torque Converter Clutch is Stuck On


DESCRIPTIONS OF MONITOR METHODS
With PCM signal for no lock-up engagement, if vehicle speed equals or exceeds specified value, accelerator is ON, and torque converter slip amount is below specified value, PCM judges that torque converter clutch is stuck ON.
MONITOR EXECUTION
Continuous
MONITOR EXECUTION CONDITIONS (Other monitor and Sensor)

Other Monitor (There is no temporary DTC stored in memory for the item monitored below)
• DTC 21 (P0335): Crankshaft position sensor malfunction
• DTC 22 (P0715): Input shaft speed sensor malfunction
• DTC 23 (P0720): Output shaft speed sensor malfunction
• DTC 52 (P0741): Torque converter clutch system malfunction (Stuck OFF)
• DTC 36 (P0743): Torque converter clutch solenoid malfunction
• P0122: Throttle position sensor (main) malfunction (Low input)
• P0123: Throttle position sensor (main) malfunction (High input)
• P0222: Throttle position sensor (sub) malfunction (Low input)
• P0223: Throttle position sensor (sub) malfunction (High input)
• P2135: Throttle position sensor (main and sub) range/performance problem
• P0638: Throttle actuator control motor circuit range/performance problem
• P0642: Throttle position sensor power supply
• P1601: Communication malfunction (Between PCM and throttle actuator control module)
• P0606: PCM main processor malfunction
• P2108: Throttle actuator control module processor malfunction
• P2100: Throttle actuator control motor circuit (Open)
• P2101: Throttle actuator control motor magneto malfunction
• P2102: Throttle actuator control motor circuit (Shorted low)
• P2103: Throttle actuator control motor circuit (Shorted high)
• P2122: Accelerator pedal position sensor (main) circuit low input
• P2123: Accelerator pedal position sensor (main) circuit high input
• P2127: Accelerator pedal position sensor (sub) circuit low input
• P2128: Accelerator pedal position sensor (sub) circuit high input
• P2138: Accelerator pedal position sensor (main and sub) range/performance problem

Sensor (The sensor below is determined to be normal)
• Input shaft speed sensor
• Output shaft speed sensor
• Crankshaft position sensor
• Torque converter clutch solenoid
• Throttle position sensor
• Accelerator pedal position sensor
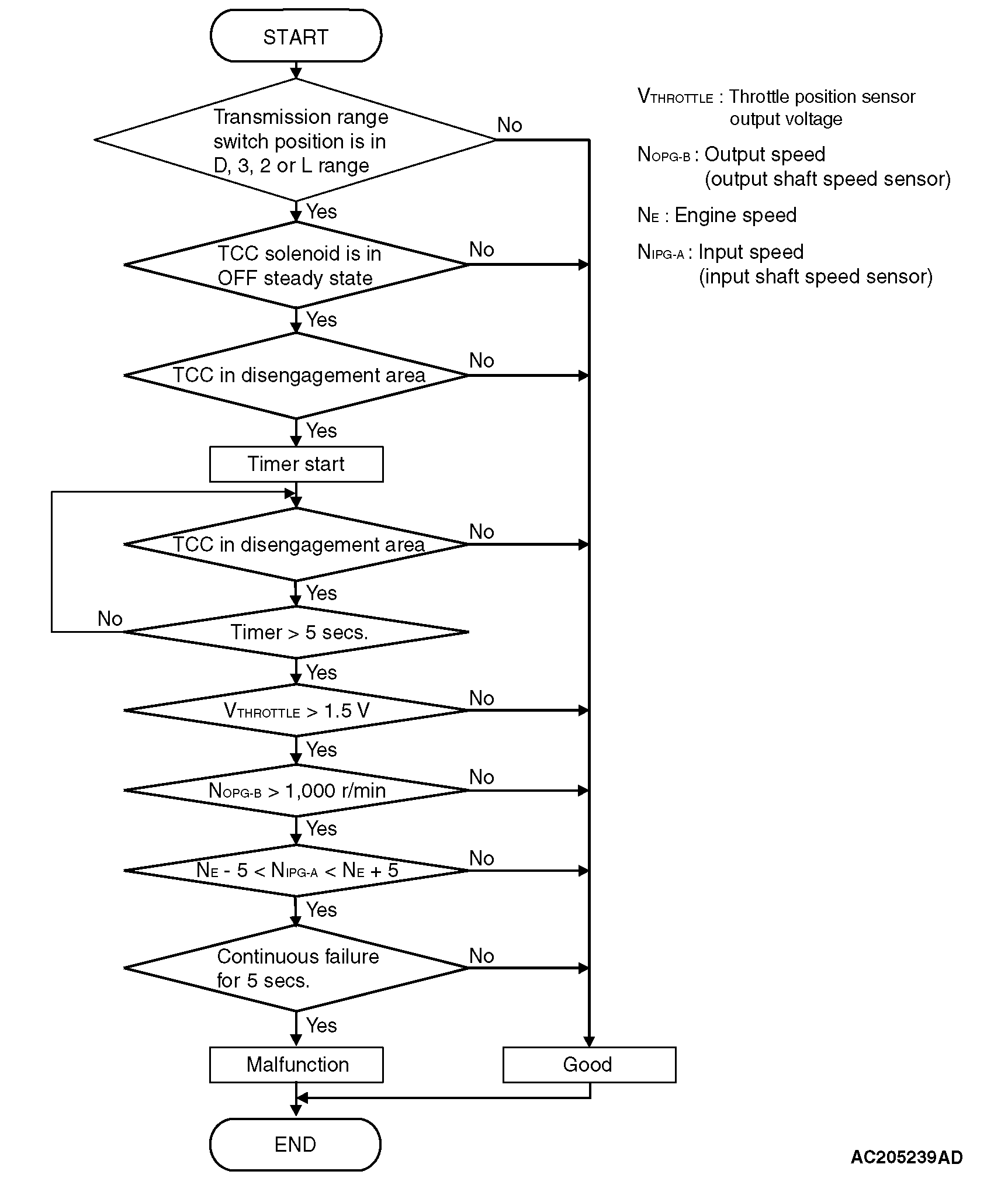
LOGIC FLOW CHARTS (Monitor Sequence)
DTC SET CONDITIONS

Check Conditions
Throttle position sensor voltage: 1.5 volts or more.
Output speed: 1,000 r/min or more.
Solenoid status: OFF.
Transmission range switch position: D.
Time after lock up clutch release: 5 seconds or more.

Judgement Criteria
Calculated slip (engine speed - input speed): 5 r/min or more. (5 seconds)
Calculated slip (engine speed - input speed): -5 r/min or less. (5 seconds)
OBD-II DRIVE CYCLE PATTERN
Start the engine, and drive at 30 km/h (19 mph) for 30 seconds. Then stop the vehicle, and turn "LOCK" (OFF) the ignition switch. After that, restart the engine, and drive again at 30 km/h (19 mph) for 30 seconds.
TROUBLESHOOTING HINTS (The most likely causes for this code to be set are:
Malfunction of the torque converter clutch solenoid valve
Malfunction of the valve body
Damaged harness or connector
Malfunction of the PCM