DTC P0125: Insufficient Coolant Temperature for Closed Loop Fuel Control
CIRCUIT OPERATION
• 5-volt voltage is applied to the engine coolant temperature sensor output terminal (terminal No. 1) from the ECM (terminal No. 83) <M/T> or PCM (terminal No. 44) <A/T> via the resistor in the ECM <M/T> or PCM <A/T>. The ground terminal (terminal No. 2) is grounded with ECM (terminal No. 92) <M/T> or (terminal No. 57) <A/T>.
• The engine coolant temperature sensor is a negative temperature coefficient type of resistor. It has the characteristic that when the engine coolant temperature rises the resistor decreases.
• The engine coolant temperature sensor output voltage increases when the resistor increases and decreases when the resistor decreases. TECHNICAL DESCRIPTION
• The engine coolant temperature sensor converts the engine coolant temperature to a voltage and output it.
• The ECM <M/T> or PCM <A/T> checks whether this voltage is within a specified range. DESCRIPTIONS OF MONITOR METHODS
• If the engine coolant temperature does not increase above 7°C (45°F) for a prescribed length of time when the engine is started at a maximum coolant temperature of 7°C (45°F), the engine coolant temperature sensor is determined to be stuck (at low temperature).
• If more than 5 minutes have elapsed after the engine coolant temperature sensor output has dropped from above 40°C (104°F) to below 40°C (104°F), the engine coolant temperature sensor is determined to have an abnormal output. MONITOR EXECUTION
Continuous MONITOR EXECUTION CONDITIONS (Other monitor and Sensor)
Other Monitor (There is no temporary DTC stored in memory for the item monitored below)
• Not applicable
Sensor (The sensor below is determined to be normal)
• Intake air temperature sensor
• Engine coolant temperature sensor
• Volume airflow sensor DTC SET CONDITIONS <Range/Performance problem-low input> Logic Flow Chart
Check Conditions, Judgement Criteria
• About 60 - 300 seconds have passed for the engine coolant temperature to rise to about 7°C (44.6°F) after starting sequence was completed.
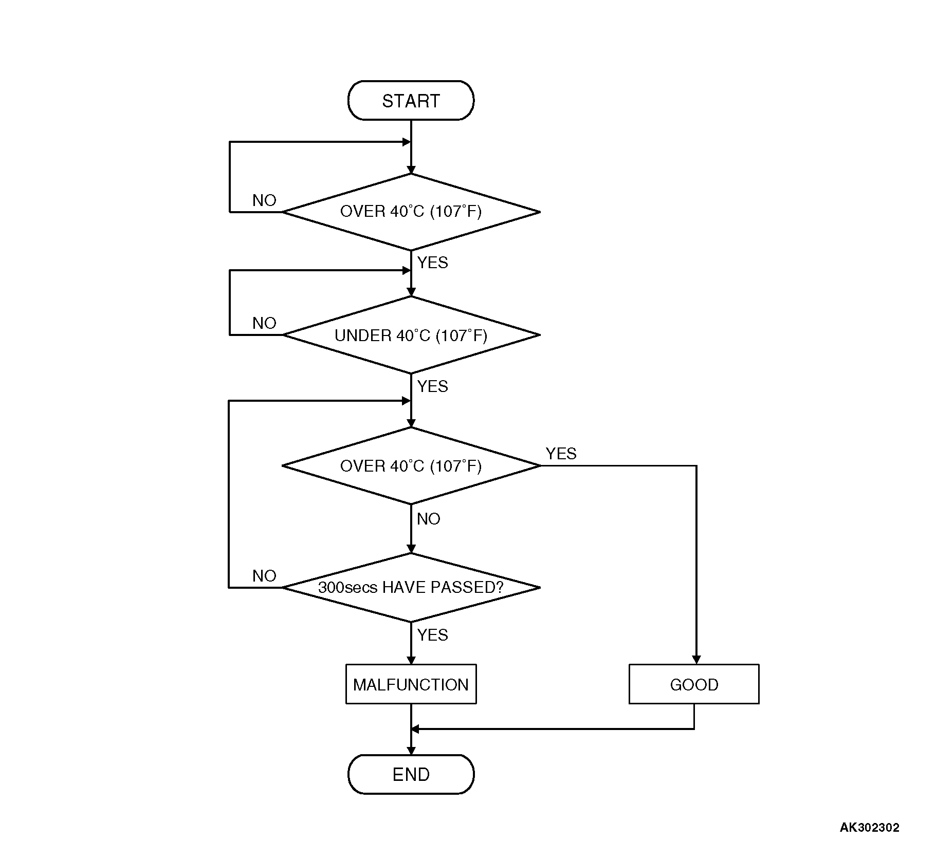
• However, time is not counted when fuel is shut off. DTC SET CONDITIONS <Range /Performance problem-drift> Logic Flow Chart
Check Conditions, Judgement Criteria
Engine coolant temperature decreases from higher than 40°C (104°F) to lower than 40°C (104°F).
Then the engine coolant temperature has continued to be 40°C (104°F) or lower for 5 minutes. OBD-II DRIVE CYCLE PATTERN
Refer to Diagnostic Function - OBD-II Drive Cycle - Pattern 9 . TROUBLESHOOTING HINTS (The most likely causes for this code to be set are:
• Engine coolant temperature sensor failed.
• Open or shorted engine coolant temperature sensor circuit, or connector damage.
• ECM failed. <M/T>
• PCM failed. <A/T>