DTC P0630: Vehicle
Identification Number (VIN) Malfunction
TECHNICAL DESCRIPTION
- The Vehicle Identification Number (VIN) is stored in
the ECM by the vehicle manufacturer.
DESCRIPTIONS OF MONITOR METHODS
The ECM checks whether the VIN is being entered or not.
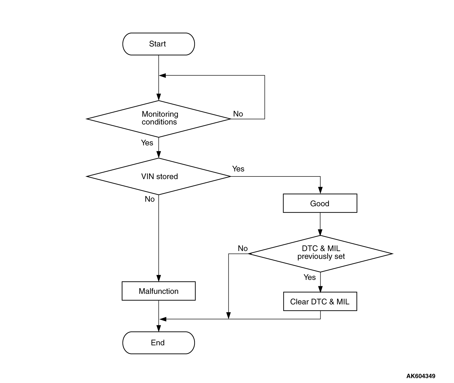
MONITOR EXECUTION
MONITOR EXECUTION CONDITIONS (Other monitor and Sensor)
Other Monitor (There is no temporary DTC stored in memory
for the item monitored below)
Sensor (The sensor below is determined to be normal)
DTC SET CONDITIONS
Logic Flow Chart

Check Condition
- Ignition switch is "ON" position.
Judgement Criterion
- VIN (current) has not been written.
FAIL-SAFE AND BACKUP FUNCTION
OBD-II DRIVE CYCLE PATTERN
TROUBLESHOOTING HINTS (The most likely causes for this code to be set are:)
|
|
Required Special Tools:
- MB991958: Scan tool (M.U.T.-III Sub Assembly)
- MB991824: V.C.I.
- MB991827: USB Cable
- MB991910: Main Harness A
|
|
|
STEP 1. Using scan tool MB991958, check VIN Information.
|

|
| caution |
To prevent damage to scan tool MB991958, always turn the ignition switch to the "LOCK"
(OFF) position before connecting or disconnecting scan tool MB991958.
|
(1)Connect scan tool MB991958 to the data link connector. (2)Set scan tool MB991958 to the coding mode for VIN Information. (3)Turn the ignition switch to the "LOCK" (OFF) position.
Q.
Has VIN (current) been written?
Go to Step 2.
Write VIN. Then go to Step 3.
|
|
|
STEP 2. Using scan tool MB991958, read the diagnostic trouble code
(DTC)
|
|
|
(1)Turn the ignition switch to the "ON" position.
|
|
|
(2)Check the diagnostic trouble code (DTC).
|
|
|
Replace the ECM. When the ECM is replaced, register the ID code. Refer to GROUP
42B, ID Code Registration Necessity Judgment Table <Vehicles with KOS> or
GROUP 42C, ID Codes Registration Judgment Table <Vehicles with WCM> .
|
|
|
|
|
|
It can be assumed that this malfunction is intermittent. Refer to GROUP 00, How
to Use Troubleshooting/Inspection Service Points - How to Cope with Intermittent Malfunctions .
|
|
|
|
|
|
STEP 3. Using scan tool MB991958, read the diagnostic trouble code
(DTC)
|
|
|
(1)Turn the ignition switch to the "ON" position.
|
|
|
(2)Check the diagnostic trouble code (DTC).
|
|
|
Replace the ECM. When the ECM is replaced, register the ID code. Refer to GROUP
42B, ID Code Registration Necessity Judgment Table <Vehicles with KOS> or
GROUP 42C, ID Codes Registration Judgment Table <Vehicles with WCM> .
|
|
|
|
|
|
The inspection is complete.
|
|
|
|