DTC P0551: Power
Steering Pressure Switch Circuit Range/Performance



CIRCUIT OPERATION
- A battery positive voltage is applied to the power steering pressure switch output
terminal (terminal No. 1) from the ECM (terminal No. 58) via the resistor in the ECM.
TECHNICAL DESCRIPTION
- The power steering pressure switch converts the existence of a power steering
load into a high/low voltage, and inputs it into the ECM.
- When the steering wheel is turned, hydraulic pressure rises. The power steering pressure
switch closes, and the applied battery positive voltage will be grounded. With this, the power
steering pressure switch output voltage will fluctuate between 0 and 12 volts.
- While driving with the steering wheel held straight, the power steering pressure switch
turns "OFF".
- The ECM checks whether the power steering pressure switch turns "OFF" or "ON" during driving.
DESCRIPTIONS OF MONITOR METHODS
Power steering pressure switch stays on during specified
go/stop operations.
MONITOR EXECUTION
MONITOR EXECUTION CONDITIONS (Other monitor and Sensor)
Other Monitor (There is no temporary DTC stored in memory
for the item monitored below)
Sensor (The sensor below is determined to be normal)
- Engine coolant temperature sensor
DTC SET CONDITIONS
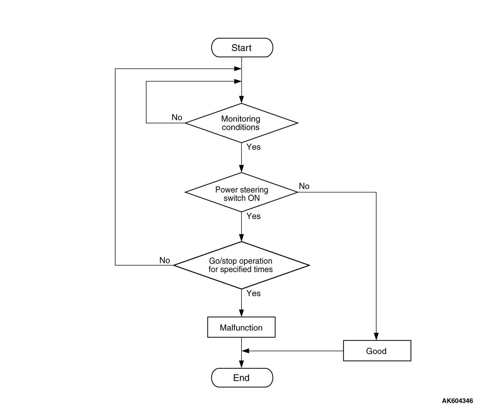
Logic Flow Chart

Check Conditions
- Engine coolant temperature is higher than 65°C (149°F).
- Drive for 4 seconds or more with the vehicle speed is 50 km/h (31 mph)
or more. Stop the vehicle [vehicle speed is 1.5 km/h (1.0 mph) or less].
Repeat 10 times or more.
Judgement Criterion
- Power steering pressure switch continues to be "ON".
FAIL-SAFE AND BACKUP FUNCTION
OBD-II DRIVE CYCLE PATTERN
TROUBLESHOOTING HINTS (The most likely causes for this code to be set are:)
- Power steering pressure switch failed.
- Open or shorted power steering pressure switch circuit, harness damage, or connector
damage.
- ECM failed.
|
|
Required Special Tools:
- MB991958: Scan tool (M.U.T.-III Sub Assembly)
- MB991824: V.C.I.
- MB991827: USB Cable
- MB991910: Main Harness A
- MB992110: Power Plant ECU Check Harness
|
|
|
STEP 1. Using scan tool MB991958, check data list item
83: Power Steering Pressure Switch.
|

|
| caution |
To prevent damage to scan tool MB991958, always turn the ignition switch to the "LOCK"
(OFF) position before connecting or disconnecting scan tool MB991958.
|
(1)Connect scan tool MB991958 to the data link connector. (2)Start the engine and run at idle. (3)Set scan tool MB991958 to the data reading mode for item 83, Power Steering Pressure
Switch.
- If the steering wheel is not turned while idling, "OFF" will be displayed.
- If the steering wheel is turned while idling, "ON" will be displayed.
(4)Turn the ignition switch to the "LOCK" (OFF) position.
Q.
Is the switch operating properly?
It can be assumed that this malfunction is intermittent. Refer to GROUP 00, How
to Use Troubleshooting/Inspection Service Points - How to Cope with Intermittent Malfunctions .
Go to Step 2.
|
|
|
STEP 2. Measure the power supply voltage at power steering pressure
switch connector B-19 by backprobing.
|
|
|
(1)Do not disconnect the connector B-19.
|
|
|
(2)Start the engine and run at idle.
|

|
(3)Measure the voltage between terminal No. 1 and ground by backprobing.
- When steering wheel is not turned, voltage should be battery positive voltage.
- When steering wheel is turned, voltage should be 1 volt or less.
(4)Turn the ignition switch to the "LOCK" (OFF) position.
Q.
Is the measured voltage within the specified range?
Go to Step 3.
Go to Step 5.
|
|
|
STEP 3. Check harness connector B-19 at power steering pressure switch
for damage.
|
|
|
Q.
Is the harness connector in good condition?
|
|
|
Go to Step 4.
|
|
|
|
|
|
Repair or replace it. Refer to GROUP 00E, Harness Connector Inspection .
Then go to Step 13.
|
|
|
|
|
|
STEP 4. Using scan tool MB991958, check data list item 83: Power Steering
Pressure Switch.
|
|
|
(1)Start the engine and run at idle.
|
|
|
(2)Set scan tool MB991958 to the data reading mode for item 83, Power Steering Pressure
Switch.
- If the steering wheel is not turned while idling, "OFF" will be displayed.
- If the steering wheel is turned while idling, "ON" will be displayed.
|
|
|
(3)Turn the ignition switch to the "LOCK" (OFF) position.
|
|
|
Q.
Is the switch operating properly?
|
|
|
It can be assumed that this malfunction is intermittent. Refer to GROUP 00, How
to Use Troubleshooting/Inspection Service Points - How to Cope with Intermittent
Malfunctions .
|
|
|
|
|
|
Replace the ECM. When the ECM is replaced, register the ID code. Refer to GROUP
42B, ID Code Registration Necessity Judgment Table <Vehicles with KOS> or
GROUP 42C, ID Codes Registration Judgment Table <Vehicles with WCM> .
Then go to Step 13.
|
|
|
|
|
|
STEP 5. Check harness connector B-19 at power steering pressure switch
for damage.
|
|
|
Q.
Is the harness connector in good condition?
|
|
|
Go to Step 6.
|
|
|
|
|
|
Repair or replace it. Refer to GROUP 00E, Harness Connector Inspection .
Then go to Step 13.
|
|
|
|
|
|
STEP 6. Measure the power supply voltage at power steering pressure
switch harness side connector B-19.
|
|
|
(1)Disconnect the connector B-19 and measure at the harness side.
|
|
|
(2)Turn the ignition switch to the "ON" position.
|

|
(3)Measure the voltage between terminal No. 1 and ground.
- Voltage should be battery positive voltage.
(4)Turn the ignition switch to the "LOCK" (OFF) position.
Q.
Is battery positive voltage (approximately 12 volts) present?
Go to Step 10.
Go to Step 7.
|
|
|
STEP 7. Check harness connector B-09 at ECM for damage.
|
|
|
Q.
Is the harness connector in good condition?
|
|
|
Go to Step 8.
|
|
|
|
|
|
Repair or replace it. Refer to GROUP 00E, Harness Connector Inspection .
Then go to Step 13.
|
|
|
|
|
|
STEP 8. Measure the power supply voltage at ECM connector B-09 by
using power plant ECU check harness special tool MB992110.
|

|
(1)Disconnect all ECM connectors. Connect the power plant ECU check harness special
tool MB992110 between the separated connectors. (2)Disconnect the power steering pressure switch connector B-19. (3)Turn the ignition switch to the "ON" position.
|

|
(4)Measure the voltage between terminal No. 58 and ground.
- Voltage should be between battery positive voltage.
(5)Turn the ignition switch to the "LOCK" (OFF) position.
Q.
Is battery positive voltage (approximately 12 volts) present?
Repair harness wire between power steering pressure switch connector B-19 (terminal
No. 1) and ECM connector B-09 (terminal No. 58) because of open circuit. Then go to Step 13.
Go to Step 9.
|
|
|
STEP 9. Check for short circuit to ground between power steering pressure
switch connector B-19 (terminal No. 1) and ECM connector B-09 (terminal No. 58).
|
|
|
Q.
Is the harness wire in good condition?
|
|
|
Replace the ECM. When the ECM is replaced, register the ID code. Refer to GROUP
42B, ID Code Registration Necessity Judgment Table <Vehicles with KOS> or
GROUP 42C, ID Codes Registration Judgment Table <Vehicles with WCM> .
Then go to Step 13.
|
|
|
|
|
|
Repair it. Then go to Step 13.
|
|
|
|
|
|
STEP 10. Check harness connector B-09 at ECM for damage.
|
|
|
Q.
Is the harness connector in good condition?
|
|
|
Go to Step 11.
|
|
|
|
|
|
Repair or replace it. Refer to GROUP 00E, Harness Connector Inspection .
Then go to Step 13.
|
|
|
|
|
|
STEP 11. Check for harness damage between power steering pressure
switch connector B-19 (terminal No. 1) and ECM connector B-09 (terminal No. 58).
|
|
|
Q.
Is the harness wire in good condition?
|
|
|
Go to Step 12.
|
|
|
|
|
|
Repair it. Then go to Step 13.
|
|
|
|
|
|
STEP 12. Replace the power steering pressure switch.
|
|
|
(1)Replace the power steering pressure switch.
|
|
|
(2)Check the trouble symptoms.
|
|
|
(3)Read in the diagnostic trouble code (DTC).
|
|
|
Replace the ECM. When the ECM is replaced, register the ID code. Refer to GROUP
42B, ID Code Registration Necessity Judgment Table <Vehicles with KOS> or
GROUP 42C, ID Codes Registration Judgment Table <Vehicles with WCM> .
Then go to Step 13.
|
|
|
|
|
|
Go to Step 13.
|
|
|
|
|
|
STEP 13. Using scan tool MB991958, check data list item 83: Power
Steering Pressure Switch.
|
|
|
(1)Start the engine and run at idle.
|
|
|
(2)Set scan tool MB991958 to the data reading mode for item 83, Power Steering Pressure
Switch.
- If the steering wheel is not turned while idling, "OFF" will be displayed.
- If the steering wheel is turned while idling, "ON" will be displayed.
|
|
|
(3)Turn the ignition switch to the "LOCK" (OFF) position.
|
|
|
Q.
Is the switch operating properly?
|
|
|
The inspection is complete.
|
|
|
|
|
|
Retry the troubleshooting.
|
|
|
|