[Previous] [Next]

DTC P1888: SHIFT FORK 4 JUMP OUT



caution
  • If there is any problem in the CAN bus lines, an incorrect diagnostic trouble code may be set. Prior to this diagnosis, diagnose the CAN bus lines.
  • Whenever the ECU is replaced, ensure that the CAN bus lines are normal.

DIAGNOSTIC FUNCTION


TC-SST-ECU checks that the movement of the shift fork 4 is normal.

DESCRIPTIONS OF MONITOR METHODS


The movement of the shift fork 4 is determined to be abnormal.

MONITOR EXECUTION




MONITOR EXECUTION CONDITIONS (OTHER MONITOR AND SENSOR)


Other Monitor (There is no temporary DTC stored in memory for the item monitored below)
Sensor (The sensor below is determined to be normal)

LOGIC FLOW CHARTS (Monitor Sequence) <Functional check - 4th gear>





DTC SET CONDITIONS <FUNCTIONAL CHECK - 4TH GEAR>


Check Conditions
JUDGMENT CRITERIA

OBD-II DRIVE CYCLE PATTERN <FUNCTIONAL CHECK - 4TH GEAR>


The status with the shift fork position 6 mm (0.24 inch) or less and with the input shaft 2 (even) speed 500 r/min or less, or with the synchro (4th gear) slip speed 80 r/min or less continues for 400 milliseconds.

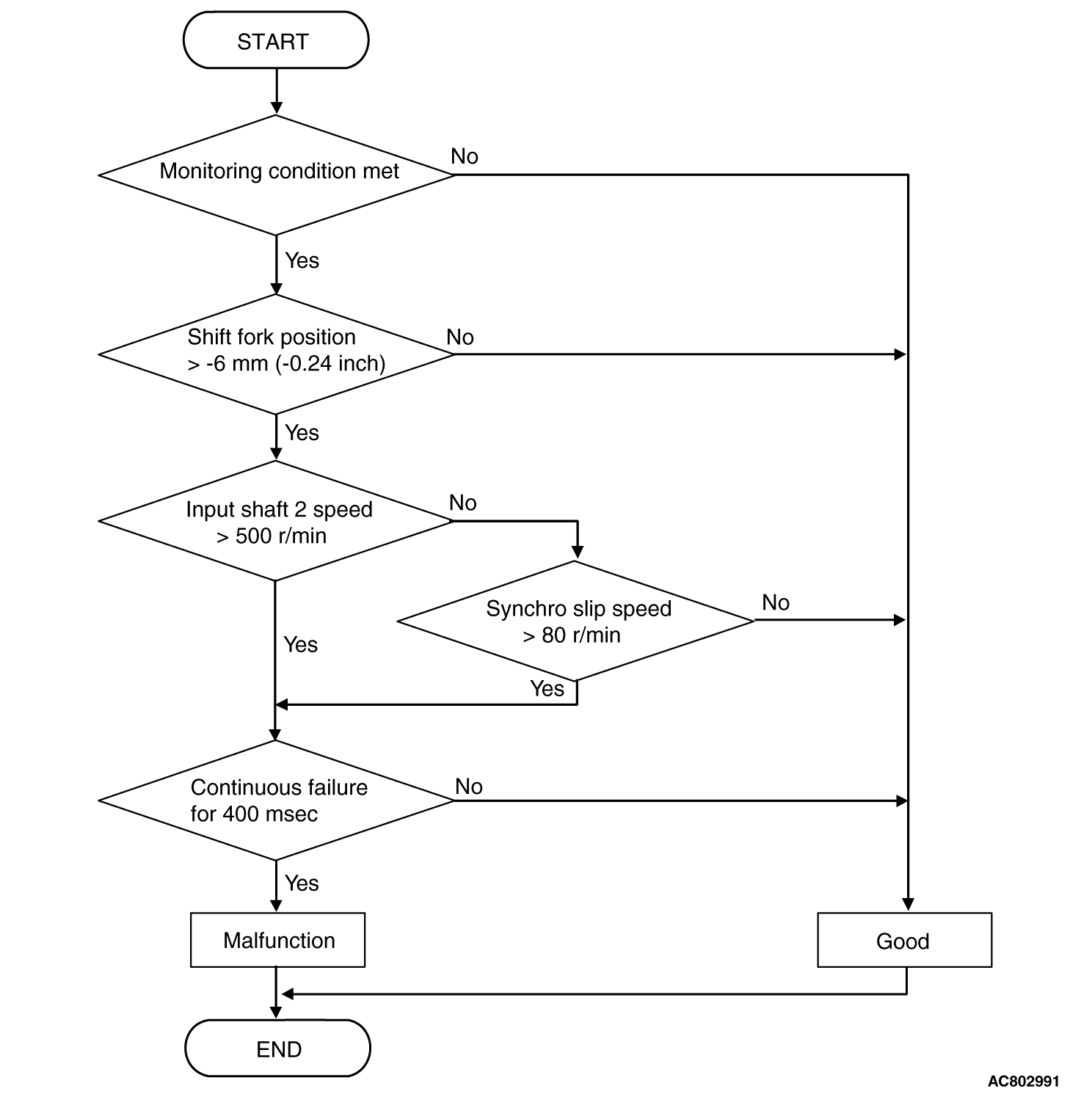
LOGIC FLOW CHARTS (Monitor Sequence) <Functional check - 2nd gear>





DTC SET CONDITIONS <FUNCTIONAL CHECK - 2ND GEAR>


Check Conditions
JUDGMENT CRITERIA

OBD-II DRIVE CYCLE PATTERN <FUNCTIONAL CHECK - 2ND GEAR>


The status with the shift fork position -6 mm (-0.24 inch) or less and with the input shaft 2 (even) speed 500 r/min or less, or with the synchro (2nd gear) slip speed 80 r/min or less continues for 400 milliseconds.

PROBABLE CAUSES




DIAGNOSTIC PROCEDURE


Required Special Tools:
  • MB991958 Scan Tool (M.U.T.-III Sub Assembly)

    • MB991824: Vehicle Communication Interface (V.C.I.)
    • MB991827 M.U.T.-III USB Cable
    • MB991910 M.U.T.-III Main Harness A

STEP 1. Scan tool CAN bus diagnostics


Using scan tool MB991958, diagnose the CAN bus lines.

Q. Is the check result normal?

Go to Step 2.
Repair the CAN bus lines. (Refer to GROUP 54C - Troubleshooting .) After repairing the CAN bus line, go to Step 2.

STEP 2. Check whether the DTC is reset.


(1)Erase the DTC.
(2)Drive with shifted in the 2nd gear and 4th gear.
(3)Check that the DTC is reset.

Q. Is DTC No.P1888 set?

Replace the transaxle assembly. (Refer to .)
Intermittent malfunction. (Refer to GROUP 00 - How to Cope with Intermittent Malfunction .)