[Previous] [Next]

DTC U0001: Bus-off



caution
  • If there is any problem in the CAN bus lines, an incorrect diagnostic trouble code may be set. Prior to this diagnosis, diagnose the CAN bus lines.
  • Whenever the ECU is replaced, ensure that the CAN bus lines are normal.

DESCRIPTIONS OF MONITOR METHODS


TC-SST-ECU ceases communication (bus-off).

MONITOR EXECUTION




MONITOR EXECUTION CONDITIONS (OTHER MONITOR AND SENSOR)


Other Monitor (There is no temporary DTC stored in memory for the item monitored below)
Sensor (The sensor below is determined to be normal)

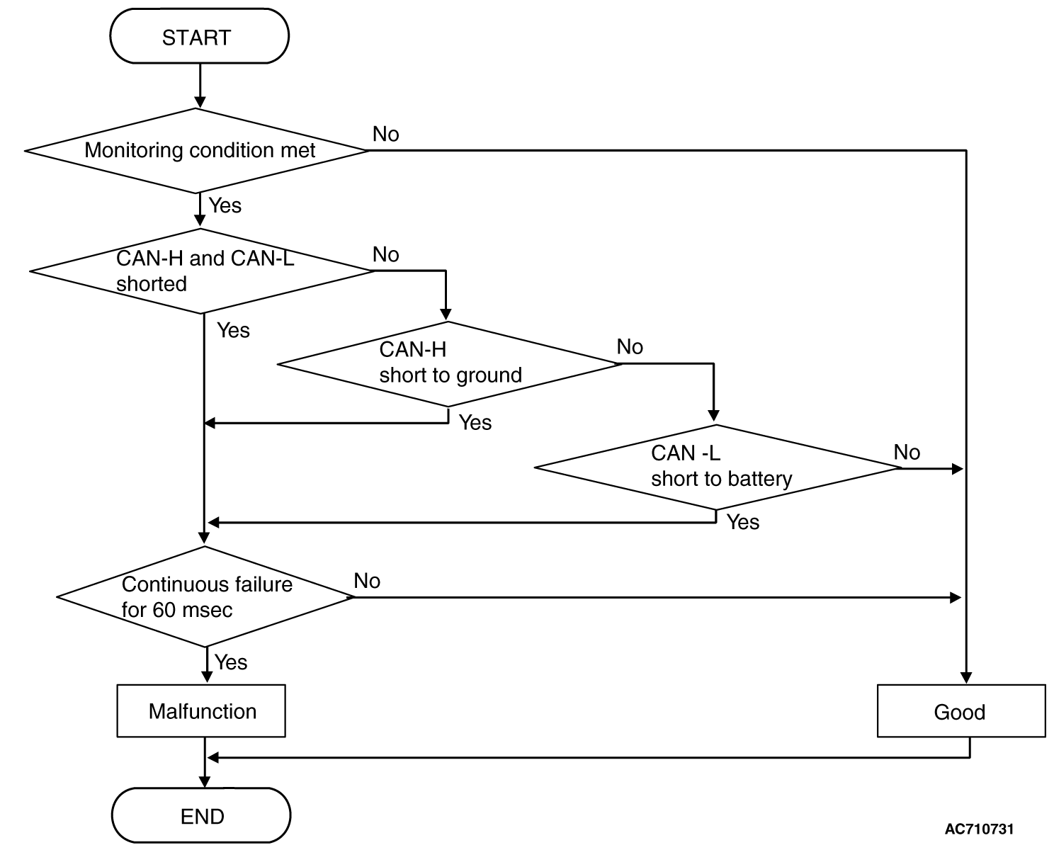
LOGIC FLOW CHARTS (Monitor Sequence)





DTC SET CONDITIONS


Check Conditions
JUDGMENT CRITERIA

OBD-II DRIVE CYCLE PATTERN


The CAN communication remains normal for 60 milliseconds.

PROBABLE CAUSES




DIAGNOSTIC PROCEDURE


Required Special Tools:
  • MB991958 Scan Tool (M.U.T.-III Sub Assembly)

    • MB991824: Vehicle Communication Interface (V.C.I.)
    • MB991827 M.U.T.-III USB Cable
    • MB991910 M.U.T.-III Main Harness A

STEP 1. Scan tool CAN bus diagnostics


Using scan tool MB991958, diagnose the CAN bus lines.

Q. Is the check result normal?

Go to Step 2.
Repair the CAN bus lines. (Refer to GROUP 54C - Troubleshooting .) After repairing the CAN bus line, go to Step 2.

STEP 2. Check whether the DTC is reset.


30 seconds after turning ON the ignition switch, check that the DTC is reset.

Q. Is DTC No. U0001 set?

Replace the transaxle assembly. (Refer to .)
Intermittent malfunction. (Refer to GROUP 00 - How to Cope with Intermittent Malfunction .)